金融百家|长城资产申希国 任娅琴:深度解读不良资产行业“基本法”

2024年11月15日,国家金融监督管理总局发布《金融资产管理公司不良资产业务管理办法》(金规〔2024〕17号,以下简称《办法》),自发布之日起施行。金融资产管理公司作为我国不良资产市场的初创者和主力军,自成立以来经过政策性收购、商业化转型和全面回归主责主业等发展历程,为化解金融风险和服务实体经济做出了重要贡献。《办法》旨在引导不良资产行业规范健康发展,并推动金融资产管理公司可持续经营,将对不良资产行业产生深远影响。那么,《办法》发布是基于怎样的行业背景和市场形势?与原监管规定相比有哪些主要变化?对金融资产管理公司的业务发展有何影响?本文将进行深度解读,供业界交流探讨。
《办法》出台的背景和意义
01 行业监管规则有待整合、更新和优化
近年来,为促进金融资产管理公司回归主责主业,上级主管部门和监管部门出台了一系列支持政策,引导金融资产管理公司规范发展、合规经营。从监管制度看,《办法》发布前,资产公司遵行的不良资产业务相关政策制度,部分是在政策性时期和商业化转型初期出台的且较为分散,缺乏统一的监管规定。如:明确资产公司定位和经营范围的《金融资产管理公司条例》于2000年印发;规范资产处置的《金融资产管理公司资产处置管理办法(修订)》(财金〔2008〕85号)《金融资产管理公司资产处置公告管理办法(修订)》(财金〔2008〕87号)于2008年印发;规范金融不良资产批量转让的《金融企业不良资产批量转让管理办法》(财金〔2012〕6号)于2012年印发,规范非金融不良资产业务的《金融资产管理公司开展非金融机构不良资产业务管理办法》(财金〔2015〕56号)于2015年印发。随着近年来外部环境的变化以及资产公司自身改革的推进,一部分现行政策制度已显现出滞后性,亟需整合和修订。

02 市场形势需要金融资产管理公司发挥更大作用
近年来,我国商业银行等金融机构的资产结构发生较大变化,商业银行风险分类监管制度也有所调整,过于针对单一主体、处置单一形态资产的时代已经过去,不良资产市场呈现出供给主体多元化、资产类型多样化、风险特征复杂化的态势。具体表现为:存在处置不良资产需求的主体由商业银行扩展到信托公司、银行理财、证券公司、公募基金、保险资管等非银行金融机构;资产类型由银行传统“后三类”资产延伸到金融机构重组资产、各类非标资管产品、违约债券等多类型资产形态;风险特征由风险充分暴露前置到显现各种潜在风险,客观需要金融资产管理公司参与化解风险的关口不断前移。随着金融机构风险出清需求的变化以及金融资产管理公司业务转型的需要,亟需对金融资产管理公司可收购资产范围进行有序扩充和界定调整。
03《办法》的出台对推动行业发展具有重要意义
在此背景下,金融监管总局在深入调研不良资产市场业务实践和相关法律法规、广泛征求各方建议的基础上,推出了《办法》,《办法》的出台有利于引导金融资产管理公司专注不良资产主业,提高收购、管理、处置核心专业能力,加快不良资产出清,发挥金融救助和逆周期调节功能,为新形势下防范和化解金融风险、支持实体经济发挥积极作用。据悉,地方资产管理公司相关监管规则也将总体参照《办法》制定并在近期内发布,行业监管规则有望取齐标准,市场秩序有望进一步规范。
对比原有规定的主要变化及重点内容解读
01 聚焦主责主业,明确可收购资产范围
《办法》明确将不良资产业务分为收购处置业务以及其他与不良资产相关业务,有序拓宽了可收购金融不良资产范围,细化可收购非金融不良资产标准,引导金融资产管理公司坚守主业阵地,提升不良资产收购、管理和处置专业能力。
在金融不良资产方面,按原有规定,资产公司可收购金融不良资产范围包括《金融企业不良资产批量转让管理办法》(财金〔2012〕6号)提出的风险分类为次级、可疑、损失的后三类资产,以及《关于引导金融资产管理公司聚焦主业积极参与中小金融机构改革化险的指导意见》(原银保监办发〔2022〕62号)提出的“新五类”资产,《办法》在原有可收购金融不良资产基础上,按照实质重于形式原则,新增了允许收购虽未分类为后三类,但符合《商业银行金融资产风险分类办法》定义的重组资产、其他发生信用减值的资产、已核销的账销案存资产;金融机构处置不良债权形成的资产(如司法拍卖资产、抵债资产、破产财产等);公司信用类债券、金融债券及同业存单;信托计划、银行理财产品、公募基金、保险资管产品、证券公司私募资管产品、基金专户资管产品持有的价值发生明显贬损的对公债权类资产或对应份额;以及非金融机构通过收购或其他方式持有的底层资产为金融不良资产的资产。
在非金融不良资产方面,按原有规定,资产公司可收购非金融机构不良资产范围包括非金融机构所有的不能为其带来经济利益、或经济利益低于账面价值,已经发生价值贬损的债权、股权和实物类不良资产,以及各类金融机构作为中间人受托管理形成不良资产。《办法》进一步细化了非金融不良资产的认定标准,强调非金不良资产的真实性要求,可收购非金融机构不良资产包括对公债权类资产、实物资产、股权资产,且须经过人民法院或仲裁机构确权,其中对公债权资产必须处于逾期状态。
需要说明的是,从《办法》名称以及可收购资产范围的调整看,未来将逐步弱化按照出让方属性判断金融不良资产或非金融不良资产的认定标准,将按照实质重于形式原则统一不良资产认定标准。
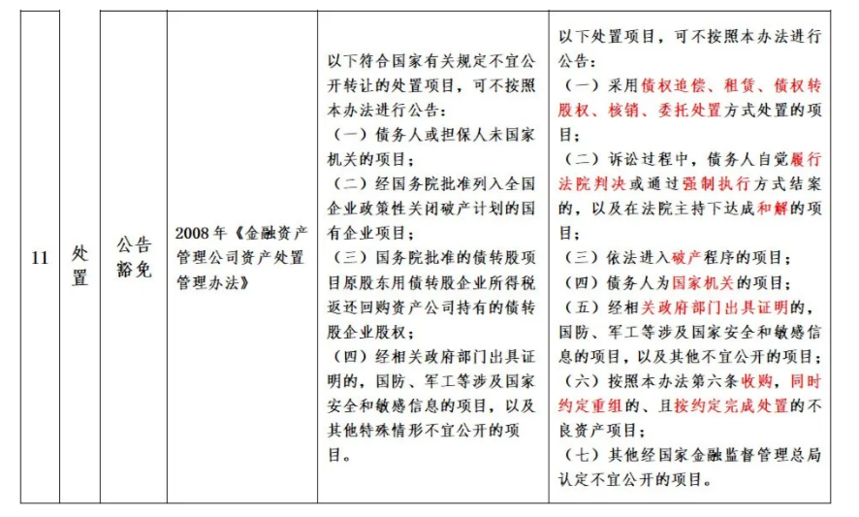
表1:可收购资产范围对比分析

02 规范业务流程,细化收购、管理、处置操作规范
《办法》本着强化风控、兼顾效率的原则,对不良资产收购、管理和处置全流程中尽职调查、追加投资、处置公告、处置定价、禁止受让主体等关键环节操作规范进行了优化更新。具体而言:
在尽职调查方面,加强了对金融资产管理公司尽调时间的保障,首次明确出让方应为金融资产管理公司收购尽职调查提供必要的条件,原则上应提供不少于十五个工作日的时间。
在收购方式方面,重点强调收购程序的公开性和透明性,仅当通过公开转让方式只产生1个符合条件的意向受让方时,方可采取协议转让方式。
在债权转让公告方面,除报纸外新增不良资产登记交易平台(须经国家金融监督管理总局认可)可发布债权转让公告,对于债务人和担保人确实无法联系的,可以采取在全国或者债务人所在地省级以上有影响的报纸或经认可的不良资产登记交易平台发布公告的方式履行告知义务。
在资产持有期限和追加投资方面,为防范集中处置风险,培育耐心资本,不再对各类资产的持有及处置期限设置硬性要求,并明确提出可对持有的资产进行追加投资。
在处置转让方式方面,对国有受让主体和民营受让主体一视同仁,未经公开转让处置程序,除《办法》允许的例外情形外,金融资产管理公司不得协议转让资产。
在禁止受让主体方面,为防范债务人或相关方恶意逃废债,进一步扩大禁止受让主体范围,除明确债务企业及其控股下属公司,担保企业及其控股下属公司为禁止受让主体外,新增债务企业的控股股东、债务企业实际控制人及其控股下属公司、债务企业的其他关联企业、前述主体出资成立的法人机构或特殊目的实体为禁止受让主体。
在分期收款方面,在适用于中小金融机构风险化解的基础上,扩大分期收款适用范围,允许在落实履约保障措施的前提下分批交割资产,并对首次收款比例(30%)和收款总周期(2年)进行明确。
在处置定价方面,对股权、物权等不同类型资产制定了差异化首次定价要求,并明确降价幅度为20%,降价间隔时间不得少于5个工作日,填补了现有制度空白。
在处置公告方面,在现有仅能通过公司官网和报纸发布处置公告的基础上,允许通过网络平台(纳入最高人民法院司法拍卖网络服务提供者名单库)发布公告,并将公告发布时限统一为7个工作日,资产处置标的价值统一为5000万元,有利于提高资产处置效率、扩大处置公告覆盖范围。此外,新增重组方式处置公告要求。

在委托处置方面,强调委托处置业务的合规性要求,委托金融机构出让方或其指定机构处置资产时,不得将对资产回收情况产生重大影响的债权处置决策委托受托方,并禁止委托非金融机构出让方或其指定机构处置资产。





03 鼓励轻资产业务,提高综合化服务水平
《办法》鼓励金融资产管理公司开展其他与不良资产相关业务,为金融资产管理公司提升服务水平、拓宽收益来源明确了路径。考虑到目前我国不良资产市场对咨询顾问、受托处置等专业化服务存在需求,金融资产管理公司可发挥其在不良资产专业知识、人才队伍和处置经验等方面的比较竞争优势积极开展轻资产、高附加值的业务,综合运用多种手段助力金融和实体经济风险出清,提高化解处置金融风险的质效。在具体业务方向上,《办法》在原有咨询顾问、受托处置、托管高风险机构、担任破产管理人或破产清算组成员的基础上,首次提出担任公司信用类债券受托管理人这一业务方向,支持金融资产管理公司在债券违约处置中发挥积极作用。

对金融资产管理公司业务发展的影响与引领
01 践行职责使命,坚守AMC政治性和人民性
《办法》的出台是深入贯彻落实中央金融工作会议、中央经济工作会议精神的重要举措。金融资产管理公司应以贯彻落实《办法》为契机,深入贯彻党的二十大和二十届三中全会精神,落实中央金融工作会议部署,坚守金融工作的政治性和人民性,聚焦不良资产主责主业,不断提升防范化解风险、服务实体经济的能力水平。在具体业务领域,应积极发挥“金融稳定器”的独特功能作用,在中小金融机构风险处置、防范化解地方债务风险、促进金融与房地产良性循环等方面发挥重要作用,通过盘活存量金融资源、提升金融资源利用效率、促进资源优化配置,为维护金融稳定、守住不发生系统性风险底线做出贡献。
02 坚定主业方向,持续加大不良资产收购力度
《办法》的出台为金融资产管理公司指明了主业发展方向。在面对当前我国经济金融复苏尚需一定周期、金融服务实体经济的质效有待进一步提高等问题时,应主动承担新征程赋予的使命,积极参与金融风险早期纠正机制建设,以不良资产收购处置及相关业务作为化解金融风险的切入点,以前瞻性预判修复和事后风险化解的有机结合为发力点,以收购处置(主攻存量)、追加投资(辅以增量)、轻资产业务(智力输出)等为重点,综合运用多种金融工具,打造具有中国特色的不良资产行业综合服务商。与此同时,应彻底改变“类融资”思维和“房地产”依赖,向真正问题资产盘活运营转变,持续提升不良资产管理处置核心技能,促进收购处置业务和其他不良资产相关业务协同发挥作用。
03 深挖资产价值,存增联动提升资产经营质效
《办法》对不良资产收购、管理及处置全流程关键环节操作规范进行了明确,并允许综合运用多种手段提升不良资产管理和处置质效。金融资产管理公司应彻底摒弃“二传手”和赚快钱思维,坚持苦练内功,一方面应回归资产本源,突破“债权思维”禁锢,要深刻认识到包含物权、股权在内的底层资产,才是不良资产运作的核心;一方面,应回归价值本源,突破“买卖思维”惯性,要深刻认识到不良资产业务不仅是简单的“买”和“卖”,更要通过深度经营来提升资产价值。长城公司近年来以“深度营销、深度重组、深度追偿”为重点,持续深化不良资产分类运作,并探索以“法拍资产收购、共益债投资、抵债资产追加投资”等方式,促进“存增联动”挖掘和提升资产价值,取得了良好的经营效益和社会效应。
04 丰富业务模式,推动轻资本业务开花结果
资本的规模和质量作为金融资产管理公司服务实体经济和维护金融稳定的重要基础,将直接决定其风险抵御能力和可持续发展能力。特别是在重组类资产利差缩小、内源资本补充有限、资产质量受整体经济环境影响承压的大背景下,单纯靠“规模扩张”和“重资本消耗”的经营模式不可持续。《办法》明确了金融资产管理公司可以开展的轻资本业务类型,金融资产管理公司应重视并围绕不良资产收购处置主业积极拓展其他与不良资产相关业务,进一步强化资本集约发展,通过有序调整业务和资产结构,用更少的资本和更先进的专业知识、技术、机构网络和人力资源优势,从资金提供者变为综合服务方案提供者,逐步培育差异化竞争优势,发挥对传统金融机构的补足作用。
05 统筹发展和安全,重视风险防控及合规经营
《办法》围绕风险管理和监督管理提出了规范性要求。金融资产管理公司应按照要求建立健全审批决策、授权管理、内部监督和中介机构管控等风险管理机制,加强对不良资产收购、管理和处置各流程关键核心环节的内部风控和监督制约。防范化解金融风险是金融工作的永恒主题,金融资产管理公司作为金融体系中不可或缺的重要力量,由于服务对象多为问题机构和问题资产,业务非标准化程度较高,则更应该注重提升全面风险管理能力,在防范化解风险中守住安全底线,既要打好抵御风险的有准备之战,也要打好转危为机的战略主动战,推动自身高质量发展。
21世纪经济报道 21财经APP
