小米午后跳水跌逾5%!“SU7高速上碰撞爆燃”细节公布

中新经纬4月1日电 1日午间,小米公司发言人微博回应“小米SU7高速上碰撞爆燃”事件。
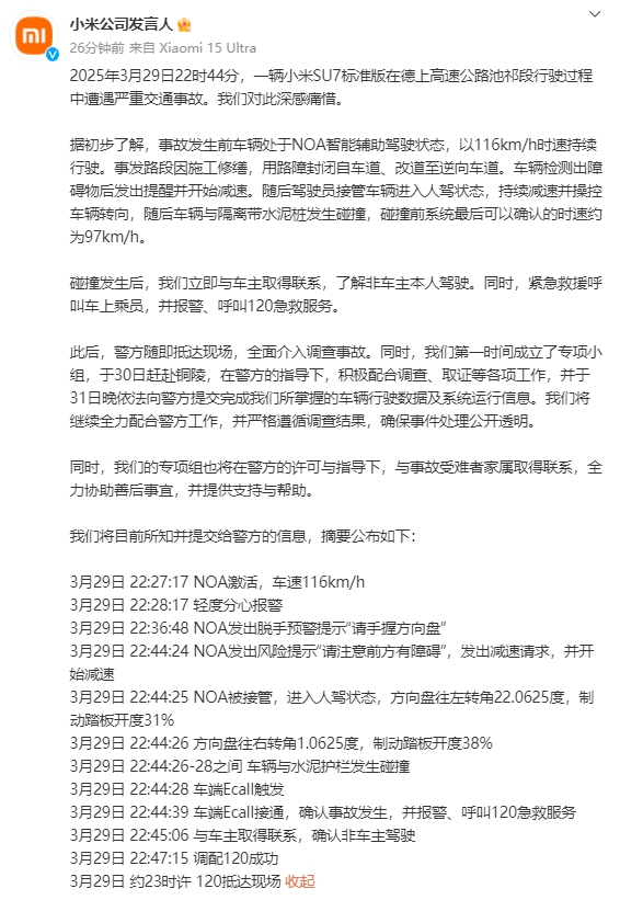
小米公司发言人表示,2025年3月29日22时44分,一辆小米SU7标准版在德上高速公路池祁段行驶过程中遭遇严重交通事故。据初步了解,事故发生前车辆处于NOA智能辅助驾驶状态,以116km/h时速持续行驶。事发路段因施工修缮,用路障封闭自车道、改道至逆向车道。车辆检测出障碍物后发出提醒并开始减速。随后驾驶员接管车辆进入人驾状态,持续减速并操控车辆转向,随后车辆与隔离带水泥桩发生碰撞,碰撞前系统最后可以确认的时速约为97km/h。
小米公司发言人称,碰撞发生后,立即与车主取得联系,了解非车主本人驾驶。同时,紧急救援呼叫车上乘员,并报警、呼叫120急救服务。此后,警方随即抵达现场,全面介入调查事故。同时,第一时间成立了专项小组,于30日赶赴铜陵,在警方的指导下,积极配合调查、取证等各项工作,并于31日晚依法向警方提交完成所掌握的车辆行驶数据及系统运行信息。将继续全力配合警方工作,并严格遵循调查结果,确保事件处理公开透明。同时,专项组也将在警方的许可与指导下,与事故受难者家属取得联系,全力协助善后事宜,并提供支持与帮助。

来源:微博截图
港股市场上,小米集团午后持续跳水,跌幅一度扩大至5%。

来源:同花顺截图
(中新经纬APP)
上一篇:需求大增,A股这个板块放量急拉!
